Schema: onderwijssysteem Oekraïne

In dit schema kun je zien hoe het Oekraïense onderwijssysteem is opgebouwd.

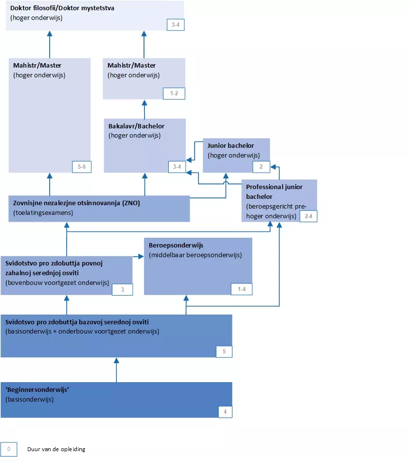
Dit is een schema van het nieuwe onderwijssysteem van Oekraïne.
Dit is een schema van het oude onderwijssysteem van Oekraïne.

Meer informatie over Oekraïense diploma’s, toelatingseisen en de duur van opleidingen kun je vinden via:

Ben je blind of slechtziend? Wij kunnen je een korte beschrijving sturen van wat er in het schema staat. Neem dan contact met ons op.