Direct naar de zoekfunctie Direct naar de hoofdnavigatie Direct naar de inhoud
Internationalisation in education
Nuffic sites
Nederlands
Contact

Hoofdnavigatie [EN]

  • International
    • International programmes
    • Our work with the EU
    • Our office in Indonesia
    Featured
    African youth cheering
    Orange Knowledge Programme 2017-2024
    Mena Scholarship Programme
    Illustratie menu Studeren Werken buitenland
  • Study and work in the Netherlands
    • Studying in the Netherlands with a foreign diploma
    • Education in the Netherlands
    • Recognition projects
    • Working in the Netherlands with a foreign diploma
    Featured
    Logo Study in NL
    Study in NL
    The starting point to study in the Netherlands
    Illustratie menu Studeren Werken Nederland
  • Study and work abroad
    • Diploma description: your Dutch diploma abroad
    • Education systems
    • AC declaration for regulated professions
    • Working abroad with a Dutch diploma
    Featured
    Logo's van Erasmus+
    Erasmus+
    For professional and personal growth
    Illustratie menu Studeren Werken buitenland
  • Research, facts and figures
    • Research
    • Dashboards
    Featured
    Stay rate and labour market position of international graduates
    Illustratie menu Onderzoek en cijfers
    Research, facts and figures
  • About us
    • Who we are
      • Advisory board
      • Board of trustees
      • Management board
      • Nuffic Southeast Asia
      • Organisation chart
      • Our work with the EU
      Who we are
    • News and events
      • News
      • Our events
    • Publications
    • Working for Nuffic
      • Job vacancies
      • Working for Nuffic
    • Contact Nuffic
      • Contact Nuffic
      • Press
    • Terms and conditions
      • Accessibility
      • Complaints and objections
      • Copyright
      • Integrity policy
      • Privacy statement
    Illustratie menu Over Nuffic
Cancel
  • International
    • International programmes
    • Our work with the EU
    • Our office in Indonesia
    Featured
    African youth cheering
    Orange Knowledge Programme 2017-2024
    Mena Scholarship Programme
    Illustratie menu Studeren Werken buitenland
  • Study and work in the Netherlands
    • Studying in the Netherlands with a foreign diploma
    • Education in the Netherlands
    • Recognition projects
    • Working in the Netherlands with a foreign diploma
    Featured
    Logo Study in NL
    Study in NL
    The starting point to study in the Netherlands
    Illustratie menu Studeren Werken Nederland
  • Study and work abroad
    • Diploma description: your Dutch diploma abroad
    • Education systems
    • AC declaration for regulated professions
    • Working abroad with a Dutch diploma
    Featured
    Logo's van Erasmus+
    Erasmus+
    For professional and personal growth
    Illustratie menu Studeren Werken buitenland
  • Research, facts and figures
    • Research
    • Dashboards
    Featured
    Stay rate and labour market position of international graduates
    Research, facts and figures
    Illustratie menu Onderzoek en cijfers
  • About us
    • Who we are
      • Advisory board
      • Board of trustees
      • Management board
      • Nuffic Southeast Asia
      • Organisation chart
      • Our work with the EU
      Who we are
    • News and events
      • News
      • Our events
    • Publications
    • Working for Nuffic
      • Job vacancies
      • Working for Nuffic
    • Contact Nuffic
      • Contact Nuffic
      • Press
    • Terms and conditions
      • Accessibility
      • Complaints and objections
      • Copyright
      • Integrity policy
      • Privacy statement
    Illustratie menu Over Nuffic
Cancel
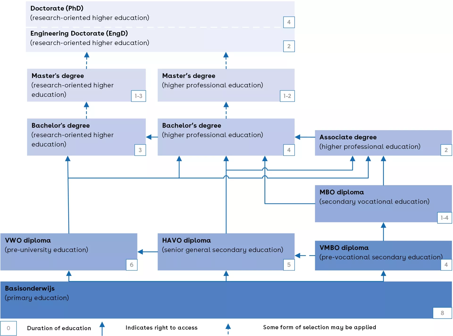
Home​ Education systems​ The Netherlands​

Chart: education system in the Netherlands

In this chart you can see how the Dutch education system is organised.

This is a chart of the education system in the Netherlands.

You can find information about common Dutch diplomas, admission requirements and the duration of study programmes via:

  • Primary and secondary education
  • Secondary vocational education
  • Higher education

The Dutch organisation for internationalisation in education. From primary and secondary education to vocational and higher education, research and adult education.

Straight to

  • International programmes
  • Study and work abroad
  • Research, facts and figures

About Nuffic

  • About us
  • Contact

Footer: Secondary menu [EN]

  • Accessibility
  • Cookies
  • Copyright
  • Disclaimer
  • Privacy

Follow us

  • Linkedin

    Afbeelding
    Linkedin logo
  • Facebook

    Afbeelding
    Facebook logo
  • Bekijk in het Nederlands