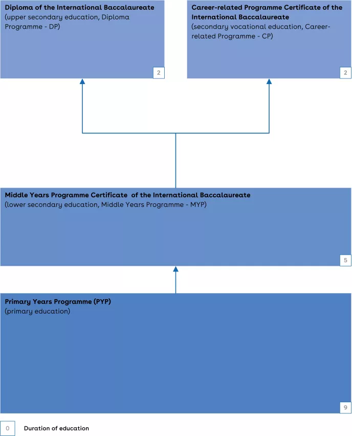
Chart: International Baccalaureate

In this chart you can see how the International Baccalaureate (IB) is organised.

This is a chart of the International Baccalaureate.

You can find more information about diplomas of the International Baccalaureate via:

Are you blind or partially sighted? We can send you a short description of what this chart contains. We can send you a short description of what this chart contains. Please contact us.