Direct naar de zoekfunctie Direct naar de hoofdnavigatie Direct naar de inhoud
Internationalisation in education
Nuffic sites
Nederlands
Contact

Hoofdnavigatie [EN]

  • International
    • International programmes
    • Our work with the EU
    • Our office in Indonesia
    Featured
    African youth cheering
    Orange Knowledge Programme 2017-2024
    Mena Scholarship Programme
    Illustratie menu Studeren Werken buitenland
  • Study and work in the Netherlands
    • Studying in the Netherlands with a foreign diploma
    • Education in the Netherlands
    • Recognition projects
    • Working in the Netherlands with a foreign diploma
    Featured
    Logo Study in NL
    Study in NL
    The starting point to study in the Netherlands
    Illustratie menu Studeren Werken Nederland
  • Study and work abroad
    • Diploma description: your Dutch diploma abroad
    • Education systems
    • AC declaration for regulated professions
    • Working abroad with a Dutch diploma
    Featured
    Logo's van Erasmus+
    Erasmus+
    For professional and personal growth
    Illustratie menu Studeren Werken buitenland
  • Research, facts and figures
    • Research
    • Dashboards
    Featured
    Stay rate and labour market position of international graduates
    Illustratie menu Onderzoek en cijfers
    Research, facts and figures
  • About us
    • Who we are
      • Advisory board
      • Board of trustees
      • Management board
      • Nuffic Southeast Asia
      • Organisation chart
      • Our work with the EU
      Who we are
    • News and events
      • News
      • Our events
    • Publications
    • Working for Nuffic
      • Job vacancies
      • Working for Nuffic
    • Contact Nuffic
      • Contact Nuffic
      • Press
    • Terms and conditions
      • Accessibility
      • Complaints and objections
      • Copyright
      • Integrity policy
      • Privacy statement
    Illustratie menu Over Nuffic
Cancel
  • International
    • International programmes
    • Our work with the EU
    • Our office in Indonesia
    Featured
    African youth cheering
    Orange Knowledge Programme 2017-2024
    Mena Scholarship Programme
    Illustratie menu Studeren Werken buitenland
  • Study and work in the Netherlands
    • Studying in the Netherlands with a foreign diploma
    • Education in the Netherlands
    • Recognition projects
    • Working in the Netherlands with a foreign diploma
    Featured
    Logo Study in NL
    Study in NL
    The starting point to study in the Netherlands
    Illustratie menu Studeren Werken Nederland
  • Study and work abroad
    • Diploma description: your Dutch diploma abroad
    • Education systems
    • AC declaration for regulated professions
    • Working abroad with a Dutch diploma
    Featured
    Logo's van Erasmus+
    Erasmus+
    For professional and personal growth
    Illustratie menu Studeren Werken buitenland
  • Research, facts and figures
    • Research
    • Dashboards
    Featured
    Stay rate and labour market position of international graduates
    Research, facts and figures
    Illustratie menu Onderzoek en cijfers
  • About us
    • Who we are
      • Advisory board
      • Board of trustees
      • Management board
      • Nuffic Southeast Asia
      • Organisation chart
      • Our work with the EU
      Who we are
    • News and events
      • News
      • Our events
    • Publications
    • Working for Nuffic
      • Job vacancies
      • Working for Nuffic
    • Contact Nuffic
      • Contact Nuffic
      • Press
    • Terms and conditions
      • Accessibility
      • Complaints and objections
      • Copyright
      • Integrity policy
      • Privacy statement
    Illustratie menu Over Nuffic
Cancel
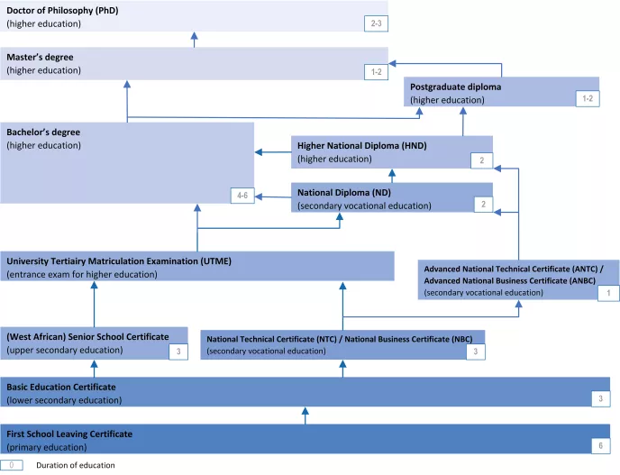
Home​ Education systems​ Nigeria​

Chart: education system in Nigeria

In this chart you can see how the Nigerian education system is organised.

This is a flowchart of the Nigerian education system.

You can find more information about Nigerian diplomas, admission requirements and the duration of study programmes via:

  • Primary and secondary education
  • Secondary vocational education
  • Higher education

Are you blind or partially sighted? We can send you a short description of what this chart contains. Please contact us.

The Dutch organisation for internationalisation in education. From primary and secondary education to vocational and higher education, research and adult education.

Straight to

  • International programmes
  • Study and work abroad
  • Research, facts and figures

About Nuffic

  • About us
  • Contact

Footer: Secondary menu [EN]

  • Accessibility
  • Cookies
  • Copyright
  • Disclaimer
  • Privacy

Follow us

  • Linkedin

    Afbeelding
    Linkedin logo
  • Facebook

    Afbeelding
    Facebook logo
  • Bekijk in het Nederlands